首页
医院概况
医院介绍
院内机构
宣传视频
医院新闻
医院动态
医院公告
就医指南
预约方式
就医流程
楼层分布
交通信息
医保服务
科室导航
专家介绍
特聘专家
本院专家
党建园地
党务公开
团的建设
工会园地
院务公开
招标采购
人才招聘
科研教学
科研管理
健康科普
继续教育
招标采购
招标采购
招标采购
招标采购
您当前位置:
首页
>
院务公开
>
招标采购
>
正文
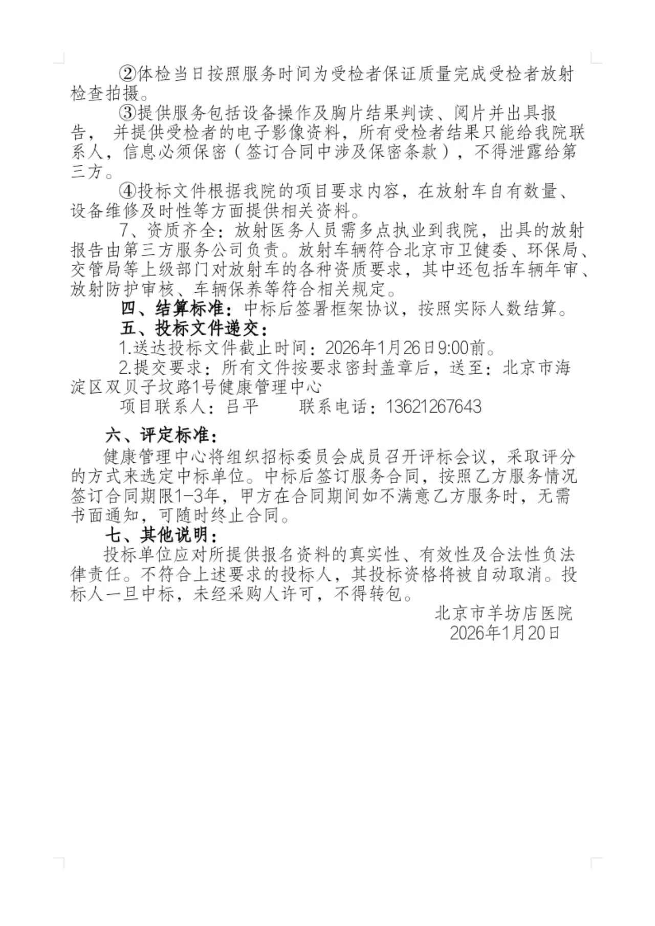
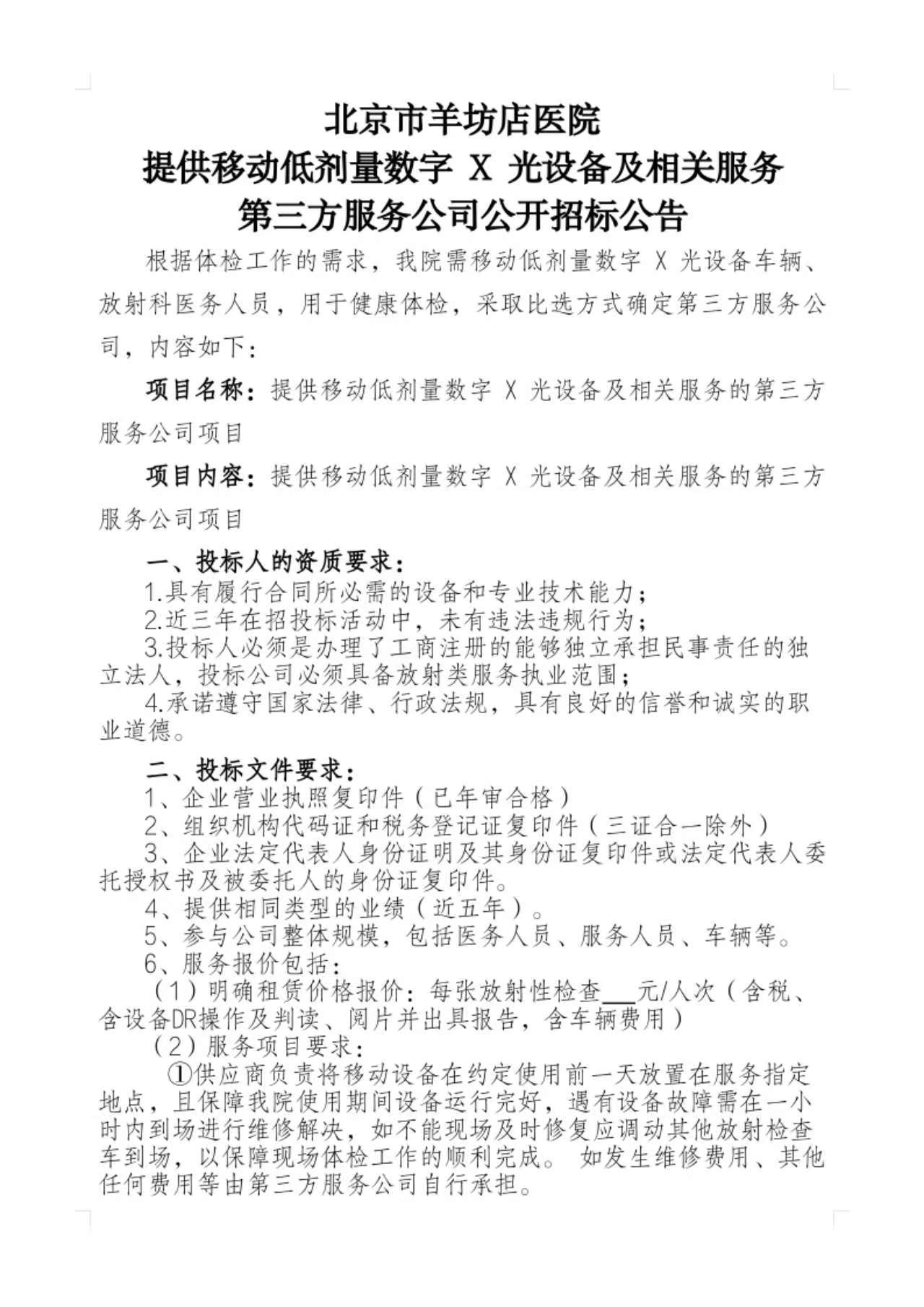
北京市羊坊店医院提供移动低剂量数字X光设备及相关服务第三方服务公司公开招标公告
来源:北京市羊坊店医院 发布时期:2026年02月27日
上一篇:
北京市羊坊店医院 关于UPS蓄电池维保单位比选公告